Home

 
3D Modeling Techniques Defined
IRONCAD vs Fusion 360 Lesson 10
Streamlined Sketching Exposed

An Exercise in Streamlined Sketching

I will do this part as I would have done it on the drafting board. Basically offsetting lines. This is the basis for what I have coined "Streamlined Sketching".

I have to admit the Fusion 360 presenter makes this simple sketch incredibly convoluted. Make sure you watch the Video. If you are sketching this way you are wasting an incredible amount of time.

You can see in the above sketch there are no dimensions?
How can this be? Let me show you.



I have done quite a few comparisons with the major CAD programs and I have found in all the presentations an extremely complex sketching process.


Sketching has always been a secondary process in my design.

With IronCAD most of your design is dragging and dropping what are called IntelliShapes in the scene and pulling and pushing them together into a shape. We have a Extrude Wizard that allows you to project edges for a new feature or part. So my sketching has never utilized constraints, even though they are available.

But with these comparative exercises with major CAD programs I have seen that constrained sketching it very time consuming. I now realize that I sketch much differently. I realized I have transferred my descriptive geometry skills from the drafting board (36 years ago) when introduced to Computervision CADDS 4  then CADKEY. I have coined this "Streamlined Sketching".

We basically eliminate the Autocad-ish sketching with any constraints. Point to point drawing is basically an architectural process not an industrial/mechanical process where you would slide triangles, use T-Squares or drafting machines. This is probably where the Pro/e people defined this convoluted sketching process, costing the industry millions of lost man hours.


I have been having a conversation with a Industrial Design professor that seems to be quite 3D CAD literate and he did agree that my sketching technique was much faster but still had a hard time letting go of the constraining function thinking it offered more precision. It is truly too time consuming for any benefits, it there are any, it offers.

So take a look at this exercise and tell me what you think.

If you are interested in this subject, please free to give me a call.

Joe Brouwer
206-842-0360




When I introduce IronCAD's very flexible design paradigm I have a hard time to get the Pro/e clone users, like Solidworks and other programs to understand the drag and drop design paradigm.

Here is the Video of the Fusion 360 presentation. It is truly shocking how this poor fellow struggles with such a simple sketch. IronCAD offers much more intuitive user friendly sketching than Fusion 360. You can Download IronCAD and give it a try.

Fusion 360 Challenge of the Month: July 2016



While creating 3D models from drawing is the very best way to learn 3D CAD and maybe some design techniques is does not expose the designer to the design flexibility necessary in product design. IronCAD is all top down due to the single model environment. Creating mating parts is a cruise. But modeling is just one aspect of a well designed productive 3D CAD system.

Fusion 360 seems to be a functional 3D CAD system. I tried it years ago when they offered it for free. I didn't like the user interface with the history directly on the work space. I much prefer the separate history dialog box on the left that seems to be somewhat of a standard.

The problem with Fusion 360, like all Autodesk products, is that you can only get it by subscription. This is not a viable option to access your CAD system. This makes Autodesk your partner forever, and forever is a long, long time. Let's say you own a company and you have a large amount of engineering information. If you sell your company or a product they have to purchase a subscription. With a perpetual system, you just include the license or they can purchase a seat, they don't have to be married to a system forever, that they may not even use.

You are Not Stuck with Autodesk

I suggest anyone that is using Fusion 360 move to a perpetual system as soon as possible before you have too much engineering information and are vested in the system. We sell and support both IronCAD (The best conceptual design system) and ZW3D (The ultimate CAD/CAM system). ZW3D does offer a very reasonable annual rental program. Both read all native forms of Autodesk formats.

IronCAD Draft (Caxa) is a very compatible Autocad Clone at the reasonable price of $595.00. You can also detail 3D models from other systems. They offer translators for all the popular packages.


IronCAD vs Fusion 360

I would do a video, but I really am not good at it. So I will show you step by step. I will try and get IronCAD support to create one. They are very good.

I always create the part before I watch the Fusion 360 Video, so as to not taint my process. Of course, there are a multitude of ways to create a model. There is no right way, just more productive ways. From what I have seen from these very complicated processes done by the Fusion 360 fellow, it is not just limited by the 3D CAD system.

The modeling technique is hugely responsible for the level of productivity. Those of you that are only trained in the sketch, sketch, constrain, constrain world are truly limited by not using the freedom of feature based design, that is available in even the most Pro/e-ish of CAD systems. If your designers are designing in these very unproductive and time consuming processes it might be time to review your standard design processes. Don't have any do you?


An Exercise in Sketching!

Here is IronCAD. My default is inches. Let's get started. We insert a sketch with the extrude wizard. We will create a stand alone part.



We select finish and the sketching plane comes in ready to go to work. This is an automatic extrusion and we will set the distance later



We will now create our first circle R .32. We will select the circle and radius option and select the center with the right button this brings up a dialog box that allows us to input the radius.

Note: I have to make a confession. I never knew about the right button edit function until I started doing these exercises. It shows you how little I used the sketching function. I have been using this program for almost 20 years with tens of thousands of design hours.

ZW3D as basically a sketching package and the input a bit more straight forward. You can see the difference in with the same part here. The difference is that once it is created you have to edit it with constrain dimensions where IronCAD the information can be edited with a right click of the entity.

ZW3D vs Fusion 360 Lesson 10



We will now create a tangent line horizontal to the length of .80, again using the right button to allow me to put in the correct length.



We now add the angled line using the two point line command with the right button that allows me to set the angle at 45 degrees and the length which I leave arbitrary.



I offset the angled line .40



Now for the bottom horizontal line. We again use the tangent line option and set the length to .72 which is the center of the R .20 circle.



Now we create the R .20 circle



Now for the last R 1.30 circle and we are done with our sketch.



Here is how the final sketch looks.



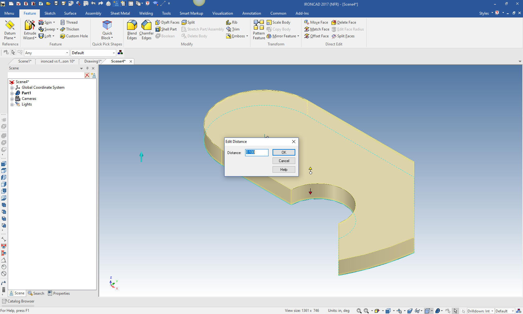
Now we trim or extend the sketch, in this case we just trim the affected entities. We select finish and set the extrusion distance to .10



We select finish and set the extrusion distance to .10



I know I said we were StreamLined Sketching. But I would never sketch a hole. So we drag and drop a hole on to the center of the left circle and using the triball we create and link the four holes.



We are done with our part. Much easier and faster.



Here is the drawing. Here is the drawing. When you convert drawings to 3D you should also create a fully detailed AID (drawing). To assure you have duplicated the part.

All You Wanted to Know About Drawing to 3D Conversions




It is very important that you look into how you or your engineers are creating the parts. Streamline Sketching and Feature Based Modeling is easy to learn and implement. It, alone, will increase productivity 10X. Now, IronCAD with its unique integrated history/direct edit functionality can increase your productivity another 5X or more with changes! Again, time is money in engineering.

More on Streamlined Sketching and Feature Based Modeling.


3D CAD Modeling Techniques

See this done in ZW3D

ZW3D vs Fusion 360 Lesson 10



To experience this increased level of productivity, please download IronCAD for a 30 day evaluation. Legacy data is no problem, IronCAD can read the native files of all of the popular programs. IronCAD is a great replacement for the subscription only Autodesk and PTC products.



Give me a call if you have any questions. I can set up a skype or gotomeeting to show this part or answer any of your questions on the operation of IronCAD. It truly is the very best conceptual 3D CAD system.


TECH-NET Engineering Services!

We sell and support IronCAD and ZW3D Products and
provide engineering services throughout the USA and Canada!

 Why TECH-NET Sells IronCAD and ZW3D


If you are interested in adding professional hybrid modeling capabilities or looking for a new solution to increase your productivity, take some time to download a fully functional 30 day evaluation and play with these packages. Feel free to give me a call if you have any questions or would like an on-line presentation.

HOME | ABOUT | PRODUCTS | SEMINARS | TRAINING | TECH-NET NEWS
TECH-NET ASSOCIATES | RENDERING OF THE MONTH | CAD•CAM SERVICES
HARDWARE | TECH TIPS | EMPLOYMENT | CONTACT