Home

 
IRONCAD vs Inventor Lesson 1 Assembly
3D Modeling Techniques Defined
True Top Down Assembly/In Context Design
vs
Separate Part Design
With Streamlined Sketching/Feature Based Modeling
In a Single Model Environment

The modeling technique is hugely responsible for the level of productivity. Those of you that are only trained in the constrained sketching world of the major CAD systems are truly limited by not using the freedom of Streamlined Sketching and Feature Based Design, that is available in even the most Pro/e-ish of CAD systems. If you or your designers are designing in these very unproductive and time consuming processes it might be time to review your standard design processes. Don't have any do you?

These lessons started out as product comparisons, but quickly turned into a study in 3D modeling techniques.

Ironcad USA Webinars



When I introduce IronCAD's very flexible design paradigm I have a hard time to get the Pro/e clone users, like Solidworks and other programs to understand the drag and drop design paradigm.

Download IronCAD/Inovate and take the one day and 17 lesson course. I get rave reviews from my new customers. Give it a try, this is a fully functional 30 day evaluation with all of the native translators so you have access to your legacy engineering information.

IronCAD Self-Pace Training Course



I saw the following Inventor YouTube tutorial and thought I would give it a try on IronCAD. I have to tell you it is almost tortuous to watch the Inventor presenter.

I remember having lunch with an old friend and engineering associate that moved to Solidworks for his consulting service. He said he create each part separately and inserted them in the assembly. He was an old CADKEY user. CADKEY was a single model environment and I suppose he didn't know he could do top down/in context design.
I have tried to do top down/in context design in Solidworks and totally failed.

I was a bit surprised the Inventor fellow did not use the capabilities of Inventors top down design. I took a Sales/Tech job with a company that was going to represent Autodesk's Manufacturing Solution which was based on Inventor. The tutorials were excellent and they started you out in top down design. Inventor is a bit better but all of these programs including NX create external parts. You will see a huge difference in IronCAD's true single model environment.

Inventor is a constrained sketched based system as are Fusion 360, NX, CATIA, Solidworks and Creo. In the following lessons you can see that this modeling paradigm is use throughout the industry causing millions of wasted hours. If I remember right, Inventor now includes primitive shapes!

3D Modeling Techniques Defined


 Autodesk Inventor Tutorials Vise                 Autodesk Inventor Tutorials Vise
 Part 1-Base                                              Part 2-Jaw

      

Autodesk Inventor Tutorials Vise                  Autodesk Inventor Tutorials Vise
Part 3-Key                                                 Part 4-Screw

     

Autodesk Inventor Tutorials Vise                 Autodesk Inventor Tutorials Vise
Part 5-Handle Rod                                     Part 6-Handle Knob

      

Autodesk Inventor Tutorials Vise Part 7-Assembly  

Wasted Time?

I have never done this! IronCAD is designed for top down design!

The reference drawings are at the end of the lesson.


Assembly is the very best feature of IronCAD. With its true single model environment it offers the highest level of productivity. Watch how we use drag and drop with a minimum of sketching to complete this job in no time. There is no better program that can manipulate parts and an assemblies in a 3D space.

While creating 3D models from a drawing is the very best way to learn 3D CAD and maybe some design techniques is does not expose the designer to the design flexibility necessary in product design. IronCAD is all top down due to the single model environment. Creating mating parts is a cruise. But modeling is just one aspect of a well designed productive 3D CAD system.



IronCAD vs Inventor

I would do a video, but I really am not good at it. So I will show you step by step. I will try and get IronCAD support to create one. They are very good.

I always create the part before I watch the Inventor Video, so as to not taint my process. Of course, there are a multitude of ways to create a model. There is no right way, just more productive ways. But from what I have seen from these very complicated processes done by the Inventor presenter, it is not just limited by the 3D CAD system.

I have to say this is incredibly simple. But the NX presenter has been indoctrinated into these designs techniques. It started with Pro/e (Creo) and has been the way the sketch, constrain and assemble. The Solidworks clones are costing the industry millions, if not billions, in lost productivity.

Here is IronCAD.



With IronCAD's single model environment we do not have to prepare for it being an assembly. We just start creating our part.

We will start by dragging and dropping a block from the catalog and sizing it.

What are these shapes? We call them intellishapes. All are based on sketches that can be edited.



We then drag and drop a block on the existing block locate and size it



We drag and drop another block on the front of the exiting block and size it.



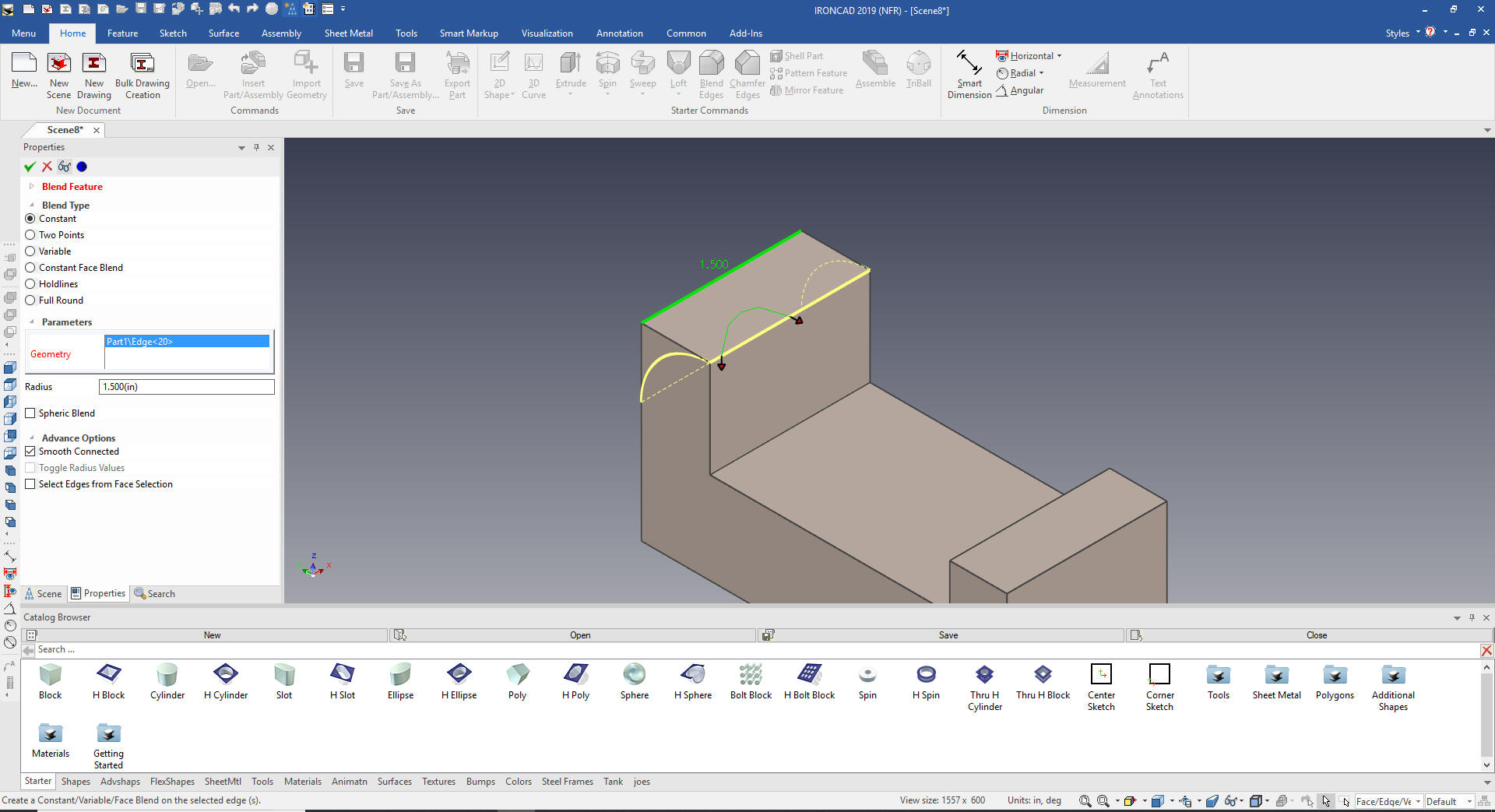
We put in a 1.5 blend



We drag and drop a cylinder on the top front edge and size it.



We drag and drop a hole block on the center upper face and size the block. Nothing can be easier.



We drag and drop a hole cylinder in the center and size it.



We drag and drop a hole block to mid-point of the front face and size it.



We drag and drop a hole block to the top edge of the existing block and size it.



Now for the feet.

Using the extrude wizard we create a sketch plane on the bottom face and set the depth.



I use StreamLined Sketching. I project the relative edges then use offset, trim, extend to create the necessary geometry.



I complete the sketch by trimming the geometry. No constraints. Saves a huge amount of time. Notice I do not include the hole. I believe all holes should be put in separately for ease of editing.



We select okay which creates the first foot. Now we will drag and drop a hole cylinder on the center of the radius and size it.



We select the foot, as a feature, and hole, using the Triball mirror link the features.



We select all of the features and using the Triball mirror link again. We push the spacebar to allow relocating the Triball for the mirroring step.



We are done with the base. We name the part "Base"



IronCAD was designed from the ground up for top down or in context design and has many functions that make it much easier. You can see the time saved not only in much more productive modeling but having the mating parts available for reference.

We will start by dragging and dropping a block on the top face of the center of the base using the right mouse button that will allow us to create a new part. If you look at the scene browser (History Tree) there is a new part. We will change the color of the base for clarity.

We size it and add the .125 to allow us to create a 1.5 blend.



We put in the blend.



Now we drag and drop a block on to the side and size. Most sizing is done by selecting a a handle and select "To Point", we don't even have to pull or push the handle.



We drag and drop a hole block on the side face of the Jaw and size it. We use the top of the Base to locate the bottom of the hole block. Rarely do we have to define a dimension. It makes you wonder if constrained sketching is modeling at all compared to IronCAD.



We drag and drop a block onto the Jaw and size it using the base edges and defining the length.



We can hide the base and add the slots by dragging and dropping a hole block, locating and sizing and using the Triball to mirror and link the other slot.



I will drag and drop a hole cylinder on the upper edge of the block. IronCAD knows depending on how the faces are viewed how to orient the dragged intellishape. We then size the cylinder.



We add the hole by dragging and dropping a cylinder to the center of the boss and sizing it.



We drag a color from the Colors Catalog, it gives you a much better selection of colors.



We name the a part jaw and get ready for the screw. This vice is really only for CAD practice but I will make the screw and tip in two pieces since it would not fit through the hole.

We drag and drop a cylinder with the right mouse button to the center of the hole to create a new part.



We will shell the cylinder selecting .0625 wall thickness with the near face open.



We change the color and name the part "Screw Tip" and drag and drop another cylinder to the center of the inside face again with the right mouse button to create a new part and size it.



We drag and drop a cylinder on the end of the shaft size it to .75 x 1.00 and add the .0625 chamfer. I have dragged and dropped a .375 hole to the middle of the end of the screw. This is a trick you learn when working with shapes.



Using the Triball we rotate the hole 90 degrees and move it into place. We rename the part to screw!



We just pull the hole through and we are done with the screw. We change the color of the screw and drag and drop a cylinder on the end of the screw with the right mouse button making a new part. Like we did with the hole we rotate it 90 degrees and locate it to the center of the hole.



We just size the rod and change the name to rod and change the color. Now we drop another cylinder on the end of the rod again using the right mouse button to create a new part and size it. 



We don't have to have any specific face available to create a hole. We will just drag and drop a hole cylinder on the top of the Handle knob and size from the other side.



We add the chamfers and using the Triball we mirror and link the Handle Knob.



I will change the name and color of the Handle Knob since they are linked both parts change. And since we are done with the catalog I will set to autohide! 



Darn it I forgot the Keys! No problem. We just hide all except the jaw. Drag and drop a block, again with the right button to create a new part onto the face of the jaw. Size using the geometry of the jaw. We mirror link using the Triball and now we are done. Of course we change the name of he part in the scene browser and the color.



There you go, done in one file, top down and in context!!

You cannot deny the increased productivity!




We only have one Jaw assembly the others are assembled at installation. Assemblies are created by selecting the parts and select assembly from the dialog box. You can have any number of iterations of the design. Sometimes I create an archive to move the older iteration assemblies for reference later.

Making the drawings is a breeze. We just select the Bulk Drawing creation, select the parts and IronCAD will generate the assemblies and the other 7 parts for detailing.










It is very important that you look into how you or your engineers are creating the parts. Streamline Sketching and Feature Based Modeling is easy to learn and implement. It, alone, will increase productivity 10X. Now, IronCAD with its unique integrated history/direct edit functionality can increase your productivity another 5X or more with changes! Again, time is money in engineering.


More on StreamLined Sketching and Feature Based Modeling.


3D CAD Modeling Techniques



To experience this increased level of productivity, please download IronCAD for a 30 day evaluation. Legacy data is no problem, IronCAD can read the native files of all of the popular programs. IronCAD is a great replacement for the subscription only Autodesk and PTC products.



Give me a call if you have any questions. I can set up a skype or gotomeeting to show this part or answer any of your questions on the operation of IronCAD. It truly is the very best conceptual 3D CAD system.


TECH-NET Engineering Services!


We sell and support IronCAD and ZW3D Products and
provide engineering services throughout the USA and Canada!

 Why TECH-NET Sells IronCAD and ZW3D


If you are interested in adding professional hybrid modeling capabilities or looking for a new solution to increase your productivity, take some time to download a fully functional 30 day evaluation and play with these packages. Feel free to give me a call if you have any questions or would like an on-line presentation.


 
 
HOME | ABOUT | PRODUCTS | SEMINARS | TRAINING | TECH-NET NEWS
TECH-NET ASSOCIATES | RENDERING OF THE MONTH | CAD•CAM SERVICES
HARDWARE | TECH TIPS | EMPLOYMENT | CONTACT