Home

 
3D Modeling Techniques 
ZW3D vs Creo Lesson One
Streamlined Sketching/Feature Based Modeling

I saw some Fusion 360 exercises online and I decided to compare ZW3D. It quickly turned into a study in modeling techniques. I have created fifteen "ZW3D vs Fusion 360" and six "ZW3D vs Solidworks" lessons to show the difference between ZW3D and the two programs and my modeling techniques. I found the Fusion 360 and Solidworks presenters wasting massive amounts of time with overly complex constrained sketching procedures. I was so unimpressed that I decided to model the parts or assemblies showing my modeling techniques plus ZW3D's superb design system.

3D Modeling Techniques Defined

Many of these modeling techniques can easily be implemented even within their existing system. I call it Streamlined Sketching and Feature Based Modeling. Please review a few of the above IronCAD vs Fusion 360 and Solidworks lessons, there are some very stark differences.

Please watch a Creo user model this part!

Creo Parametric 5 Beginner 3d Modeling Tutorial Exercise 2



Here is the drawing if you would like to give it a try. 
        
                      

While creating 3D models from drawings is the very best way to learn 3D CAD and maybe some design techniques it does not expose the designer to the design flexibility necessary in design. IronCAD is all top down due to the single model environment. Creating mating parts is a cruise. But modeling is just one aspect of a well designed productive 3D CAD system.

Creo is a marginal 3D CAD system based on the dated Pro/e history based modeling system released in 1988. I sold Pro/e years ago and found it not productive enough for our engineering department. We use what we sell. That gives us the experience to effectively support our user base.

29 Years of 3D CAD Incompatibility - The New Generation of 3D CAD!!


Is 3D CAD Productivity an Oxymoron?



ZW3D vs Creo

I would do a video, but I really am not good at it. So I will show you step by step. I will try and get ZW3D support to create one. They are very good.

The modeling technique is hugely responsible for the level of productivity. Those of you that are only trained in the sketch, sketch, constrain, constrain world are truly limited by not using the freedom of feature based design, that is available in even the most Solidworks-ish of CAD systems. If your designers are designing in these very unproductive and time consuming processes it might be time to review your standard design processes. Don't have any do you?

These lessons have actually turned into exercises in modeling techniques as compared to showing a more productive CAD systems. Again, I say, there are many different ways to model a part. I see with my exposure to direct edit modelers like CADKEY, I rarely sketch like you see the Solidworks fellow doing. I have always created my basic sketches by mostly creating offsets and extending and trimming or. It seems to be much easier. I never put in a fillet that can be created later. What do you think?



We are already in millimeters. So we can start modeling.

Modeling with Primitive Shapes

Again I instantly differ from the Creo presenter by inserting a primitive block at X0Y0Z0 and sizing it.  We have a variety of options for creating the blocks, we will use center and height.  This block makes up the base of the part. While he is concerned about sketching, I am thinking of basic shapes of the part. 

Note: Pro/e clones have been starting with the sketch for almost 30 years. Even today the sketch is the only option in most programs.




We insert a primitive block using corner and height on the lower corner locate and size. We use the lower corner so we can use the dimension in the drawing directly.

Note: It takes a bit of playing with the blocks to get proficient. I have introduced many of our user to this function. I believe using primitives effectively can increase your productivity 30%.



Now for the next block. You can instantly see the difference. We think in terms of shapes instead of sketches. We just set the operations to remove instead of add.



We are done with the basic shape in 3 functions. Compare that to the poor Creo presenter who is still sketching.



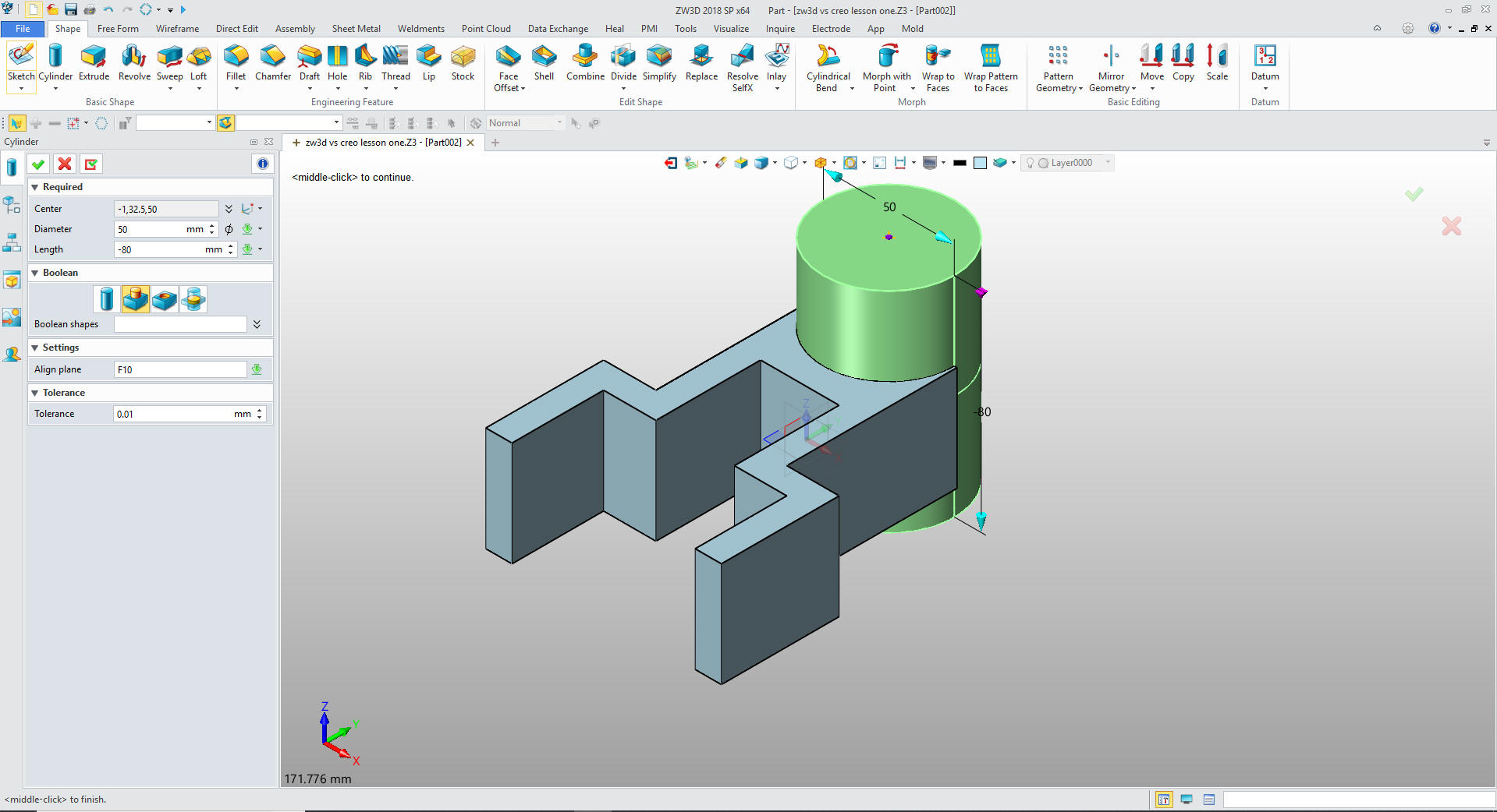
Now we are done with blocks we will add the base cylinder. We locate it and size it.



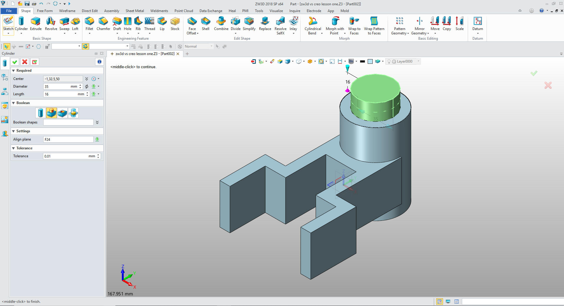
Now for the small top cylinder.



Again we use the cylinder set to remove for the thru hole.



The last cylinder for the holes in the flanges.



Modeling with sketches


ZW3D being a sketch based system is very similar to Creo. In the beginning it was a sketching only package. I really never cared for all of the planes that had to be created with this design paradigm and it took me awhile to be comfortable with them.

We have one sketch. We select the front face on the flange for the sketch.



This will take us to the sketch mode. I create the arc and put in a rectangle to close it. This is what I call Streamline Sketching, no constrains used.



We exit the sketch mode.



We select extrude remove and pick the sketch.



We are done with the part. Look at the time we saved at least 5X. This is a simple part imagine all of the time being wasted by the sketch only based systems. I could do the part with Streamline Sketching and could still cut the modeling time in half.



You can see more on modeling techniques here.

3D Modeling Techniques Defined




If you would like to try ZW3D please download for a 30 day evaluation.


If you would like more information or to download ZW3D

Give me a call if you have any questions. I can set up a skype or go to meeting to show this part or answer any of your questions on the operation of ZW3D. It truly is the Ultimate CAD/CAM System.


TECH-NET Engineering Services!

We sell and support IronCAD and ZW3D Products and
provide engineering services throughout the USA and Canada!

 Why TECH-NET Sells IronCAD and ZW3D


If you are interested in adding professional hybrid modeling capabilities or looking for a new solution to increase your productivity, take some time to download a fully functional 30 day evaluation and play with these packages. Feel free to give me a call if you have any questions or would like an on-line presentation.

HOME | ABOUT | PRODUCTS | SEMINARS | TRAINING | TECH-NET NEWS
TECH-NET ASSOCIATES | RENDERING OF THE MONTH | CAD•CAM SERVICES
HARDWARE | TECH TIPS | EMPLOYMENT | CONTACT