Home

 
3D Modeling Techniques Defined
ZW3D vs Fusion 360 Lesson 11
Streamlined Sketching Exposed Two

An Exercise in Sketching II

I will do this part as I would have done it on the drafting board. Basically offsetting lines. This is the basis for what I have coined "Streamlined Sketching".

I have to admit the Fusion 360 presenter makes this simple sketch incredibly convoluted. Make sure you watch the Video. If you are sketching this way you are wasting an incredible amount of time.

I have done quite a few comparisons with all of the 3D CAD programs and I have found in all the presentations an extremely complex sketching process.

Sketching has always been a secondary process in my design.

With IronCAD most of your design is dragging and dropping what are called IntelliShapes in the scene and pulling and pushing them together into a shape. We have a Extrude Wizard that allows you to project edges for a new feature or part. So my sketching has never utilized constraints, even though they are available.

With ZW3D it has been a bit different. It is a sketch based system with some primitive shapes you can use in your design. I now use the primitive shapes more than the sketching. It also has full constrain functionality.

But with these comparative exercises with the other 3D CAD systems I have seen that constrained sketching it very time consuming. I now realize that I sketch much differently. I have transferred my descriptive geometry skills from the drafting board (35 years ago) to the CAD system, I have coined this "Streamlined Sketching". We basically eliminate the Autocad-ish sketching with any constraints. Point to point drawing is basically an architectural process not an industrial/mechanical process where you would slide triangles, use T-Squares or drafting machines. This is probably where the Pro/e people defined this convoluted sketching process, costing the industry millions of lost man hours.

I have been having a conversation with a Industrial Design professor that seems to be quite 3D CAD literate and he did agree that my sketching technique was much faster but still had a hard time letting go of the constraining function thinking it offered more precision. It is truly too time consuming for any benefits, it there are any, it offers.

So take a look at this exercise and tell me what you think.

If you are interested in this subject, please free to give me a call.

Joe Brouwer
206-842-0360



Here is the Video of the Fusion 360 presentation. You must watch as this poor fellow struggles with such a simple sketch. If the average Solidworks clone user is wasting this much time, engineering is costing more, adding the PLM, MBE and PMI, that it did with manual drafting. Our engineering is based on our parts and how efficiently we can design. I will tell you, from what I have seen in both Fusion 360 and Solidworks, this waste of time cannot be tolerated in a production engineering department.

ZW3D offers much more intuitive user friendly sketching than Fusion 360. You can Download ZW3D and give it a try.

Fusion 360 Challenge of the Month: June 2016



ZW3D is very similar to Fusion 360 and the Pro/e clones with differences that make it much more streamlined. It is very easy for those users to get up and running with ZW3D. The unique benefits over the other systems is the multi-object environment, for easy top down design, with the integrated drawing. You can do complete projects (parts, assemblies and drawings) in one file.

Fusion 360 seems to be a functional 3D CAD system. I tried it years ago when they offered it for free. I didn't like the user interface with the history directly on the work space. I much prefer the separate history dialog box on the left that seems to be somewhat of a standard. Like many Autodesk products, all are just a bit too AutoCADish for me.

The problem with Fusion 360, like all Autodesk products, is that you can only get it by subscription. This is not a viable option to access your CAD system. This makes Autodesk your partner forever, and forever is a long, long time. Let's say you own a company and you have a large amount of engineering information. If you sell your company or a product they have to purchase a subscription. With a perpetual system, you just include the license or they can purchase a seat, they don't have to be married to a system, that they may not even use.

You are Not Stuck with Autodesk



ZW3D vs Fusion 360

I would do a video, but I really am not good at it. So I will show you step by step.

The modeling technique is hugely responsible for the level of productivity. Those of you that are only trained in the sketch, sketch, constrain, constrain world are truly limited by not using the freedom of feature based design, that is available in even the most Pro/e-ish of CAD systems. If your designers are designing in these very unproductive and time consuming processes it might be time to review your standard design processes. Don't have any do you?

These have actually turned into exercises in modeling techniques as compared to showing a more productive CAD systems. Again, I say there are many different ways to model a part. I see with my exposure to direct edit modelers like CADKEY, I rarely sketch like you see the Fusion 360 fellow doing. I have always created my basic sketches by mostly creating offsets and extending and trimming or. It seems to be much easier. I never put in a fillet that can be created later. What do you think?

This is an exercise in sketching. For the life of me, I do not understand how this simple sketch can be as difficult the Fusion 360 fellow makes it.

We set the units to mm. We will just create a sketch on XY plane.



We first create a rectangle 65 X 24



We then create the pertinent offset lines. We will create three vertical and three horizontal.



Now for the 10mm circle, we allow the graphics to drive the dimension. ZW3D sketching is very easy.



We will clean up the sketch by trimming/extending or deleting. We then put in the angled line.



We put in the 14 fillet.



We create the 15 mm offset from the applicable line and create a R 15 mm circle. I will not concern myself with the R 10 since it is basically double dimensioning.  



We clean up the sketch with trimming/extending or deleting and we are done with our sketch.

What are you talking about, Joe, there are fillets and chamfers??

Why waste your time sketching when putting in a fillet or chamber is much easier. This is what I have called "Feature Based Modeling" as compared to "Sketch Base Modeling" (if you can even consider sketching, modeling).



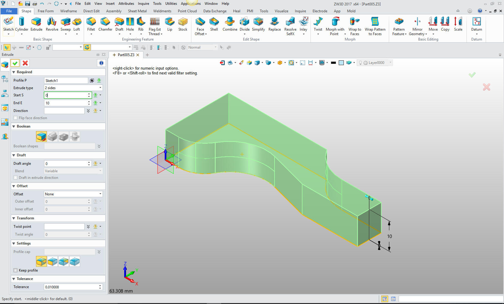
We exit the sketch and create the extrusion to 10mm thick.



Now for our fillet and chamfers.



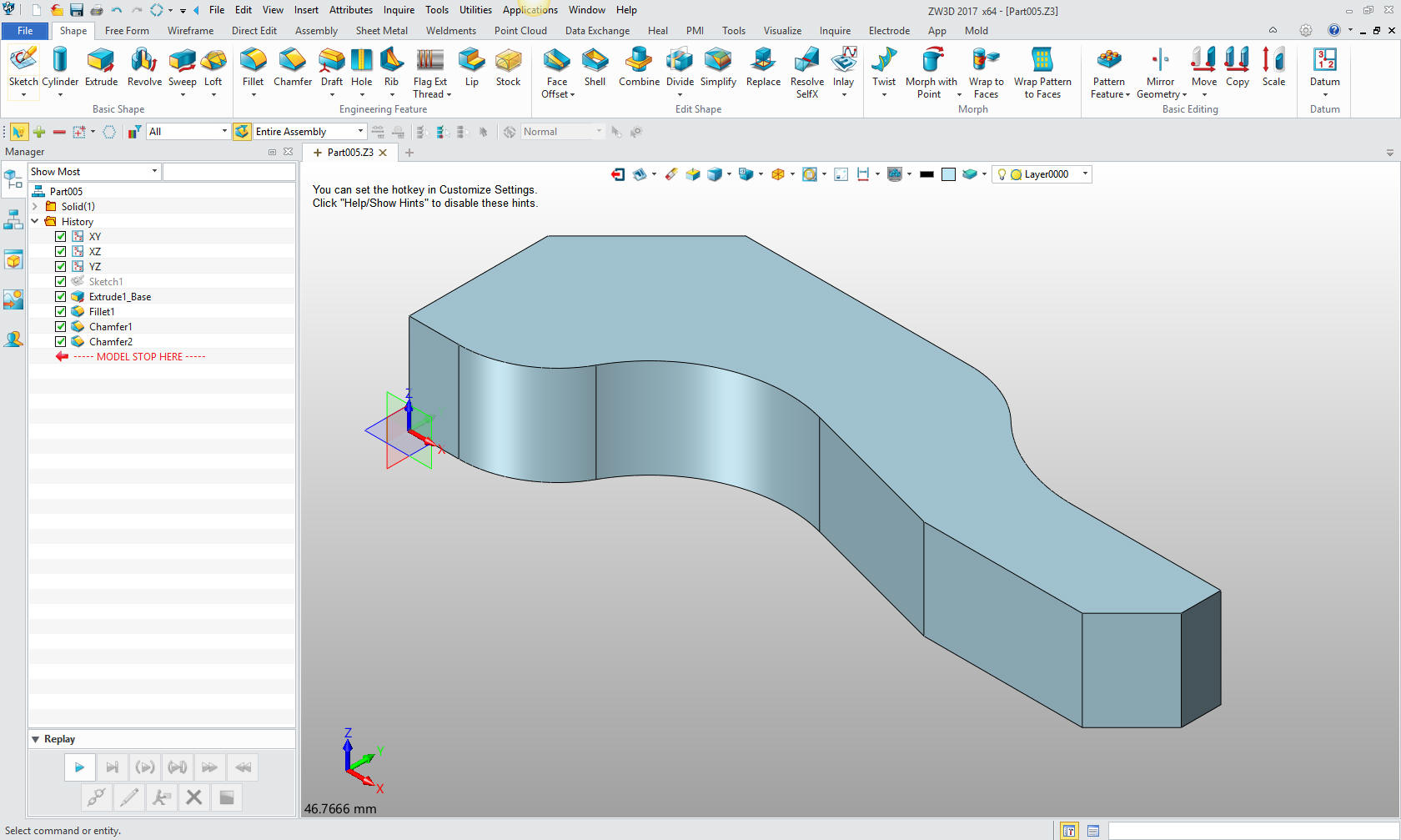
Here is the final part.



Let's create a drawing. One of the huge benefits of ZW3D is the integrated drawing. We just click the right mouse button and select 2D sheet. (I am glad they didn't use drawing since we do not create drawings any more, we create Associated Information Documents which I have coined AIDs). I can tolerate 2D sheet, LOL.



Here is the completed drawing.




It is very important that you look into how you or your engineers are creating the parts. Streamline Sketching and Feature Based Modeling is easy to learn and implement. It, alone, can increase productivity 10X. Now, ZW3D with its unique history and robust direct edit functionality can increase your productivity another 5X or more with changes! Again, time is money in engineering.


More on Streamlined Sketching and Feature Based Modeling.


3D Modeling Techniques Defined



To experience this increased level of productivity, please download ZW3D for a 30 day evaluation. Legacy data is no problem, ZW3D can read the native files of all of the popular programs including the PMI data of NX, Solidworks, Catia and Creo. ZW3D is a great replacement for the subscription only Autodesk and PTC products.

For more information or to download ZW3D

Give me a call if you have any questions. I can set up a skype or go to meeting to show this part or answer any of your questions on the operation of ZW3D. It truly is the Ultimate CAD/CAM System.


TECH-NET Engineering Services!

We sell and support IronCAD and ZW3D Products and
provide engineering services throughout the USA and Canada!

 Why TECH-NET Sells IronCAD and ZW3D


If you are interested in adding professional hybrid modeling capabilities or looking for a new solution to increase your productivity, take some time to download a fully functional 30 day evaluation and play with these packages. Feel free to give me a call if you have any questions or would like an on-line presentation.

For more information or download IronCAD or ZW3D


Joe Brouwer
206-842-0360

HOME | ABOUT | PRODUCTS | SEMINARS | TRAINING | TECH-NET NEWS
TECH-NET ASSOCIATES | RENDERING OF THE MONTH | CAD•CAM SERVICES
HARDWARE | TECH TIPS | EMPLOYMENT | CONTACT