Home

 
IronCAD Lesson 1
3D Modeling Techniques Defined
Drag and Drop/Feature Based Modeling
No Sketching, Please!

I saw this presentation of a fellow creating this part in ZW3D. While I found it interesting and learned a bit. It still depended on too much sketching and constraining.

I show in this article how to do the same thing in ZW3D using primitive shape design.

ZW3D Primitive Shape Design

IronCAD is based on primitive shape design but uses much more sophisticated Intellishapes available in a standard or custom catalog. It is the only integrated history/direct edit MCAD systems. You usually use start with drag and drop functionality then you have the option of sketching or direct edit when required, making it the most flexible modeling system.

Learning IronCAD! Lesson 4
IronCAD Intellishape Deconstructed
What are we Dragging and Dropping?


These lessons are basically on modeling techniques using Streamline Sketching (No sketching in this lesson) and Feature Based Modeling. This lesson was completely done with drag and drop. Fast and Easy.

Basic 1 How to create Clamp MS in ZW3D




Here is the drawing if you would like to give it a try.



IronCAD Drag and Drop Design


I would do a video, but I really am not good at it. So I will show you step by step.

The modeling technique is hugely responsible for the level of productivity. Those of you that are only trained in the constrained sketching world are truly limited by not using the freedom of feature based design, that is available in even the most Pro/e-ish of CAD systems. If your designers are designing in these very unproductive and time consuming processes it might be time to review your standard design procedures. Don't have any do you?

Again, I say there are many different ways to model a part. I can now see, with my exposure to direct edit modelers like CADKEY, I rarely sketch like you see the ZW3D presenter doing. I have always created my basic sketches by mostly creating offsets and extending and trimming or. It seems to be much easier. I never put in a fillet that can be created later. What do you think? Of course, this take a good understanding of descriptive geometry.

I will now introduce you to drag and drop design.

No sketching was done in this Lesson.




Here is IronCAD. We set the units to millimeters. 



I drag and drop a block from the standard catalog. You can have custom catalogs for common features, parts and assemblies. These custom catalogs can be available to all users and can be defined for any level of a project or product.

IRONCAD's Drag & Drop Catalogs




We drag and drop a "hole" block, locate and size it. Drag and drop shapes are much more sophisticated as compared to primitive shapes, each are based on a sketch that can be edited.

For an example you can drop a cone shape which is based on a rotated sketch and edit it for any rotated shape you need. It is very easy to drop this positive or negative shape, locate it and edit it, than establishing a new sketch.




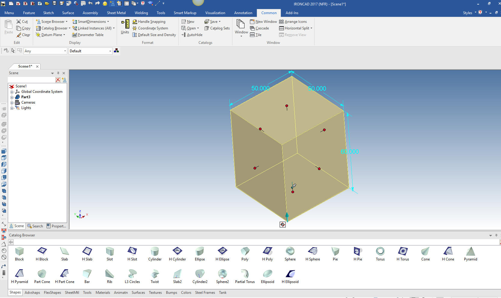
We drag and drop another block on the top and size it by pulling or defining the size. We can put in a set number or with the shift key held down, pull the shape to align with a face or an edge. There are many options on how to size a feature.



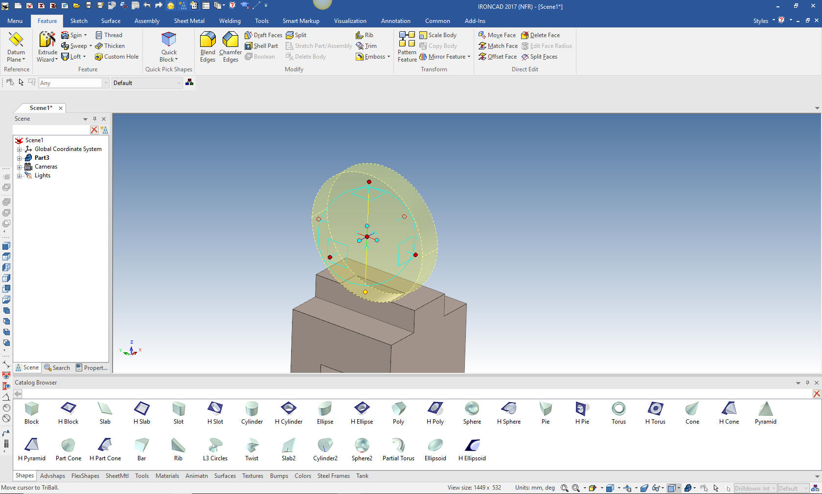
We then drag and drop a cylinder onto the top from face and use the triball to locate it from the top edge. We then pull the shape to align with the back edge of the top block.



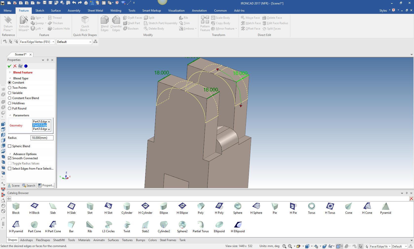
We now add the fillets. The ZW3D presenter put this in the sketch. No fillet should be defined in a sketch when they can be put in as a feature later. While this is fine when you create a model from a drawing it should not be used in the design process. Many problems can be alleviated when keeping the sketches as simple at possible.



We again drag and drop a block on the top face, locate and size it. It cannot get simpler.



Using the triball we mirror link the feature. We show the triball in the move triball mode. Which means we are locating the triball in the center of an edge that will prepare for the mirror. The triball is the most sophisticated feature, part and assembly manipulator. When you have a true single model environment it is indispensible.



We will now add the fillets. I cannot emphasize how important not having the fillets included in the sketch in productive modeling.



Add the hole by dragging and dropping a hole cylinder on to the face, size it and locate it again with the triball.



Now just add the chamfers.



And we are done!! No Sketching or Constraining. We only used drag and drop design from a standard catalog.
More productive? Of course.



We will now detail it for your reference. IronCAD has a separate documentation file. But it is incredibly functional for all types of documentation from detailing, to manuals , tech pubs, sales and marketing. I works with the different configuration from a true single model environment. Which means you can have the full model assembly and documentation in two files.

Sales, Publication and Marketing!




IronCAD's drag and drop modeling concept offers 5X productive increase. But with the single model environment, the only true integrated history/direct edit modeling, copy and paste from different files and the incredible triball you can easily get 10X increased productivity. Much of it realized when the parts or assemblies have to be modified.

Is 3D CAD Productivity an Oxymoron?




It is very important that you look into how you or your designers and engineers are creating the parts. Streamline Sketching and Feature Based Modeling is easy to learn and implement. It, alone, will increase productivity 10X. Now, IronCAD with its integrated history and robust direct edit functionality can increase your productivity another 5X or more with changes! Again, time is money in engineering.

More on Streamline Sketching and Feature Based Modeling.


3D Modeling Techniques Defined



To experience this increased level of productivity, please download IronCAD for a 30 day evaluation. Legacy data is no problem, IronCAD can read the native files of all of the popular programs: NX, Solidworks, Catia 4/5, Solid Edge, Inventor and Creo. IronCAD is a great replacement for the subscription only Autodesk and PTC products.

For more information or to download IronCAD

Give me a call if you have any questions. I can set up a skype or go to meeting to show this part or answer any of your questions on the operation of IronCAD. It truly is the very best conceptual design system.


TECH-NET Engineering Services!

We sell and support IronCAD and ZW3D Products and
provide engineering services throughout the USA and Canada!

 Why TECH-NET Sells IronCAD and ZW3D


If you are interested in adding professional hybrid modeling capabilities or looking for a new solution to increase your productivity, take some time to download a fully functional 30 day evaluation and play with these packages. Feel free to give me a call if you have any questions or would like an on-line presentation.

HOME | ABOUT | PRODUCTS | SEMINARS | TRAINING | TECH-NET NEWS
TECH-NET ASSOCIATES | RENDERING OF THE MONTH | CAD•CAM SERVICES
HARDWARE | TECH TIPS | EMPLOYMENT | CONTACT