Home

 
3D Modeling Techniques
IRONCAD vs Solidworks Lesson One
Streamlined Sketching/Feature Based Modeling

When I introduce IronCAD's very flexible design paradigm I have a hard time to get the Pro/e clone users, like Solidworks and other programs, to understand the drag and drop design paradigm.

Download IronCAD/Inovate and take the one day and 17 lesson course. I get rave reviews from my new customers. Give it a try, this is a fully functional 30 day evaluation with all of the native translators so you have access to your legacy engineering information.

IronCAD Self-Pace Training Course


I saw some Fusion 360 exercises online and I decided to compare IronCAD. It quickly turned into a study in modeling techniques. I have created many comparisons to Fusion 360, Onshape, Solid Edge, NX, Creo, Catia and Inventor lessons to show the difference between IronCAD and my modeling techniques. I found the presenters working identically wasting massive amounts of time with overly complex constrained sketching procedures. I was so unimpressed that I decided to model the parts or assemblies showing my modeling techniques plus IronCAD's superb design system.

3D Modeling Techniques Defined


Many of these modeling techniques can easily be implemented even within their existing system. I call it Streamlined Sketching and Feature Based Modeling. Please review a few of the above IronCAD comparison lessons, there are some very stark differences.


Please watch a Solidworks user model this part!

How Can I Draw? | 3D Part - A Solidworks tutorial



Here is the drawing if you would like to give it a try.



While creating 3D models from drawing is the very best way to learn 3D CAD and maybe some design techniques it does not expose the designer to the design flexibility necessary in design. IronCAD is all top down due to the single model environment. Creating mating parts is a cruise. But modeling is just one aspect of a well designed productive 3D CAD system.


Solidworks is a marginal 3D CAD system based on the dated Pro/e (Creo) history based modeling system. I have sold this product years ago and found it, like all of the other Solidworks clones, not productive enough for our engineering department. We use what we sell. That gives us the experience to effectively support our user base.

30 Years of 3D MCAD Incompatibility - The New Generation of 3D CAD!!


Is 3D CAD Productivity an Oxymoron?

IronCAD vs Solidworks and the Pro/e Paradigm


IronCAD vs Solidworks

I would do a video, but I really am not good at it. So I will show you step by step. I will try and get IronCAD support to create one. They are very good.

As with my Ironcad vs Fusion 360 exercises I have found the same problems with Solidworks and the other major systems. The modeling technique is hugely responsible for the level of productivity. Those of you that are only trained in the complex and time consuming constrained sketching world are truly limited by not using the freedom of Streamlined Sketching and Feature Based Modeling, that is available in even the most Solidworks-ish of CAD systems. If your designers are designing in these very unproductive and time consuming processes it might be time to review your standard design processes. Don't have any do you?

Here is IronCAD. My default is inches, so we will set the units to mm. Let's get started.



I drag and drop the a cylinder into the scene at X0Y0Z0 and size it. Look at how much, just this one step saves design time. We will need to rotate with the tribal to move it to the correct orientation.

Why does IronCAD call it a scene instead of a workspace? IronCAD was first released as a graphic design program called Trispectives. It still has much of the graphic design functionality. It truly is a wonderful mixture of professional 3D CAD and graphic design, which puts it in a much more flexible category as compared to the Solidworks clones.



Once rotated we size it and drag and drop another cylinder to center of the face. 
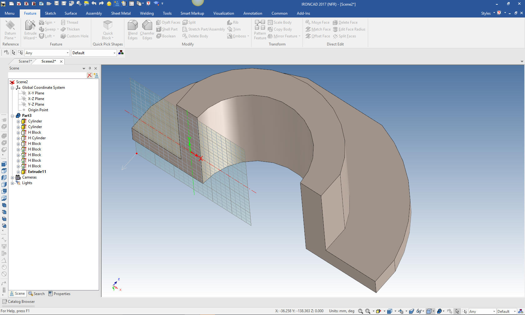
We pull the farside length handle and by holding down the shift key we can snap it to the opposite face of the existing cylinder, that way we can work directly with the dimensions. We now size the cylinder 80 X 51.



We drag and drop a hole cylinder to the center of the smaller cylinder face and size it. Now I will drag and drop a hole block on to the same face and size it. I take the top handle and snap it to the center of the hole then pull it into a shape that removes the bottom of the overall shape. I have left it partially done to show how it works.



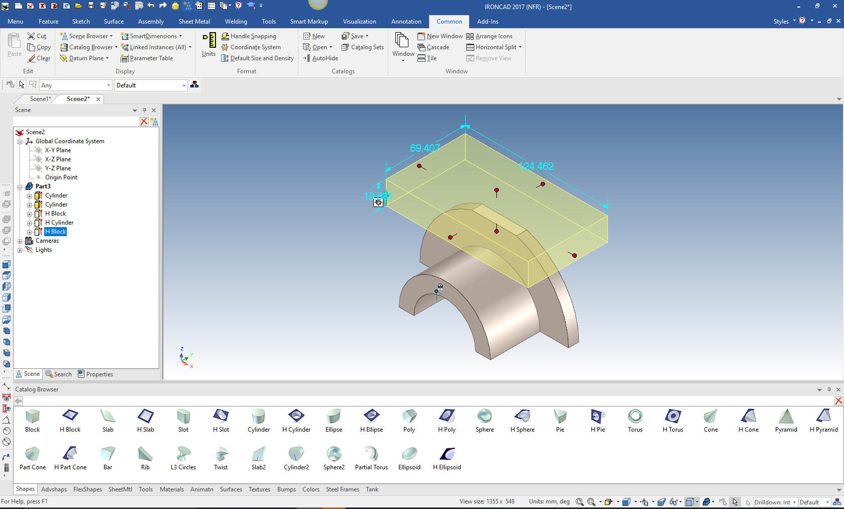
Now we drag and drop a hole block on the bottom face and size it. The reason we drop it on the bottom face is that it is a better reference point. You start thinking in a different way with this modeling paradigm.



We drag and drop another hole block on the front face and size it. Then by relocating the triball to the center of the hole we mirror and link it. 



After looking at the part I thought I would do the same trim to the outer edges, just seems logical.



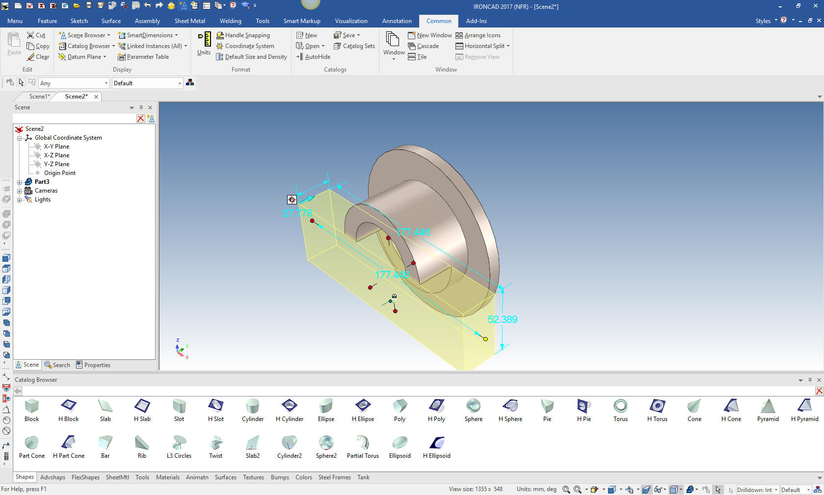
Yes, we can sketch when we have to. I select the Extrude Wizard and place it on the bottom face. The Extrude Wizard is by far one of the most used functions for designing in IronCAD. I will select add material and it will put a sketching plane on that face.

Note: Since we are done with drag and drop, we set the catalog to auto hide to increase the size of our work space. I only have the catalog shown for presentation usually you work with it auto hidden.



I will look directly into the plane and start sketching the profile. I will project the effected edges. We can edit the line directly, so there is no need to drop on a constrain dimension. Basically it is nothing more than connecting the dots. We project the edge of the hole and add a vertical line for mirroring.  We will mirror the sketch, delete the construction lines and we are done. It then is automatically extruded.

Note: IronCAD has a standalone sketch that you use for sketching where you do not want an instant extrusion. Also it used to import 2D graphics in the form of dxf. Besides the extrude wizard we also have spin, sweep and loft wizards.

Note: If you drag a selection rectangle to the right it will only select the entities inside the rectangle, if you drag left you select the entities inside and those they cross. A very handy feature. Just one of the many that IronCAD has implement to speed up the design process. There is no CAD system faster or more fun to design in than IronCAD or its modeling only package, Inovate.



We just pull the extrusion with the shift key selected to the intersection point or just input 13mm. You usually use the pull to point as you do your design.



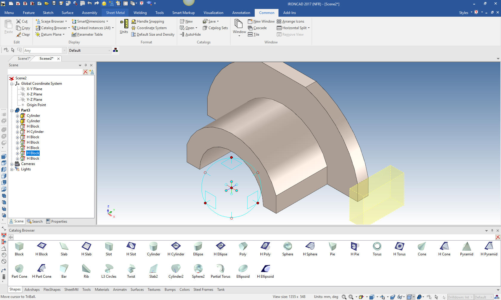
Now for the boss. We just drag a cylinder on to the near face and size it. We then locate it from the center of the hole with the triball.



We just drag and drop a hole cylinder to the center of the new boss and size it.

Note: When  drag and dropping, IronCAD recognizes centers, mid points and ends to place your features, parts or assemblies. This is an incredibly productive function when designing.



We will do the same with the next four holes.

We drag and drop the to the affected face and size and locate. We use the triball to link the other side. We can pull it, set the distance and link it.

Note: You can move, copy, link or pattern with the triball.



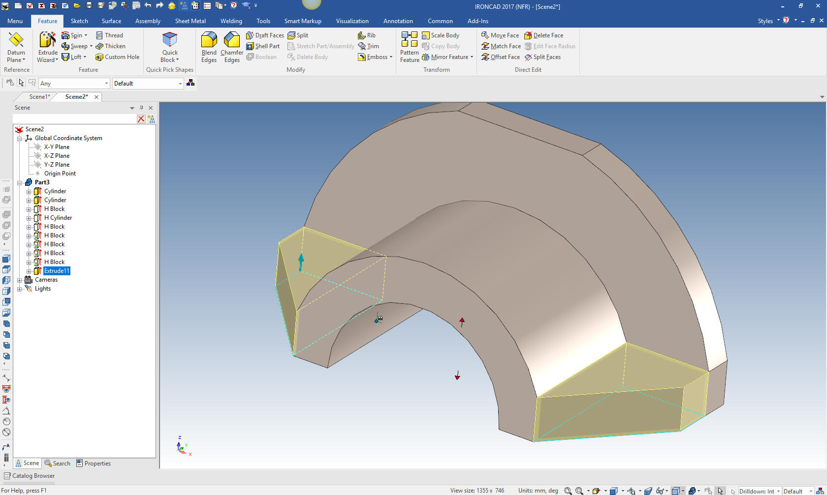
Now we are ready for the blends. As I experienced with the Fusion 360 presenter I have also found with the Solidworks fellow. What do they have against putting in blends instead of sketching them. For the life of me I cannot understand why they do it. I believe those that teach have never designed and are basically a bunch of 3D CAD jockey's.

I will first put in the 13mm blends. The Solidworks presenter missed one of these. I also notice he had to keep going back to an icon to select blend. IronCAD lets you select the edge, right click and select blend or chamfer.

Note: IronCAD allows different selecting with the left mouse button, first is the assembly (yellow), then part (blue), then feature (yellow) then edge or face (green).

IronCAD is a much different, more productive way of modeling. But that is just one of the highly productive features that makes this system 5X faster with conceptual design and 10X with modifications.



Now we add the rest of the blends. I have notice the 3D CAD jockeys just start putting in the blends. You can see this as the Solidworks fellow struggles. It is not Solidworks, it is that you have to be selective in the way you put them in. I put in the three that go along cylinder then the one against the face of the large cylinder, the then the rest in three separate steps. Nothing makes you look more like an amateur than poorly places blends.




We are done with the part before the Solidworks fellow is done with half of his sketches. Also I find IronCAD offers a more disciplined design process.



I checked the part again and I want to show you more on blending. I made a bit of a mistake. As I looked at the blends I found this.



I revised the order of the blends and I came up with the correct blend here and on the otherside. It is easy to overlook proper blending.



Please review other exercises

IronCAD vs Solidworks

IronCAD vs Fusion 360

IRONCAD vs Creo

IRONCAD vs NX

IRONCAD vs CATIA

IronCAD vs Inventor

IronCAD vs Solid Edge


You can see more on modeling techniques here.

3D Modeling Techniques Defined




If you would like to try IronCAD, please download for a 30 day evaluation.




Give me a call if you have any questions. I can set up a skype or go to meeting to show this part or answer any of your questions on the operation of IronCAD. It truly is the very best conceptual 3D CAD system.


TECH-NET Engineering Services!

We sell and support IronCAD and ZW3D Products and
provide engineering services throughout the USA and Canada!

 Why TECH-NET Sells IronCAD and ZW3D

The Worst to Best 3D CAD System and Why


If you are interested in adding professional hybrid modeling capabilities or looking for a new solution to increase your productivity, take some time to download a fully functional 30 day evaluation and play with these packages. Feel free to give me a call if you have any questions or would like an on-line presentation.

 

HOME | ABOUT | PRODUCTS | SEMINARS | TRAINING | TECH-NET NEWS
TECH-NET ASSOCIATES | RENDERING OF THE MONTH | CAD•CAM SERVICES
HARDWARE | TECH TIPS | EMPLOYMENT | CONTACT